HTG2.club

ขออนุญาตโม vol 256 step ของพี่วศิน

0 สมาชิก และ 1 บุคคลทั่วไป กำลังดูหัวข้อนี้


ออฟไลน์ paputzaa

  • ****
    • กระทู้: 409
ผมสนใจเหมือนกัน แต่จะทำชุด Switch Relay เอง
จะขอวิธีการต่อ R และค่า R กับ Relay ได้ไหมครับ



ออฟไลน์ บุญมา

  • *
    • กระทู้: 40
ขอบคุณครับ พี่ๆทุกคนทุกความคิดเห็น
วันนี้เข้ามาอัพเดทความคืบหน้า เพราะงานเยอะเกินช่วงปีใหม่
เลยไม่ค่อยได้คืบหน้ามาก วันนี้เพิ่งทำแผ่น PCB เสร็จ
คุณหมอ แอมชอ เรื่องทำ GB พอดีผมทำโครงงานนี้เสร็จ คงเข้าห้อง GB ได้พอดี(กระทู้ถึง 20) ต่อไปก็แล้วแต่พี่ๆสนใจไหมแล้วกันครับ
แต่ก่อนอื่นให้มันทำงานได้ก่อนเหอะ กิกิกิ


คุณหมอบอกว่ามือใหม่บัดกรียังไม่เก่ง แต่ดูแล้วสำหรับตัวถังแบบ SOIC มันก็ไม่ได้เล็กเกินไปนะครับ บัดกรีมือนิ่งนิดหนึ่งก็ได้แล้ว
พอดีว่าผมซื้อมาทำโครงงานก่อนๆเหลืออยู่ 5-6 ตัวเลยจับมาทำวอลลุ่มนี่เล่นซะหน่อย



« แก้ไขครั้งสุดท้าย: 16 ธันวาคม, 2010, 04:51:56 pm โดย บุญมา »


ออฟไลน์ Eak-tubeamp

  • วันนี้ไม่เริ่ม ก็ไม่มีวันสำเร็จ
  • Superstar...
  • ****
    • กระทู้: 4,849
    • เพศ:ชาย
  • ....ด้วยใจรัก....
โย่ว ดีใจครับ นั่งหลังขดหลังแข็งมาสองสามวัน สำหร็จแล้ว
ต่อไปคงเสกคาถาชุบชีวิตให้มัน


pcb แจ่มมาก  O0
tel 083-3887864


ข้อมูลส่วนตัว  http://www.htg2.net/index.php?topic=44962.0


ออฟไลน์ ammchor

  • ****
    • กระทู้: 431
โย่ว ดีใจครับ นั่งหลังขดหลังแข็งมาสองสามวัน สำหร็จแล้ว
ต่อไปคงเสกคาถาชุบชีวิตให้มัน



้เยี่ยมเลยครับ

เอาใจช่วยนะครับ

อิอิ groubbuy ป่าวครับ นิดนึงนะครับ IC ใต้ print ผมง่ายกใส่ adapter แล้วไว้ข้างบนดีป่าว บัดกรียาก มือใหม่ครับ


ออฟไลน์ บุญมา

  • *
    • กระทู้: 40
โย่ว ดีใจครับ นั่งหลังขดหลังแข็งมาสองสามวัน สำหร็จแล้ว
ต่อไปคงเสกคาถาชุบชีวิตให้มัน



ออฟไลน์ Mr.so-nE

  • ผู้ดูเวบ (ดูอย่างเดียวทำไรไม่ได้)
  • Super Star.
  • **
    • กระทู้: 2,682
  • 086 7332905

ออฟไลน์ บุญมา

  • *
    • กระทู้: 40
ตั้งใจจะเอาฟังก์ชั่นเลินนิ่งโหมดที่ผมใส่ไว้ในสวิทช์รีโมทในวีดีโอนี้ มาใช้กับวอลลุ่มตัวที่จะทำ
เพื่อที่จะใช้ได้กับทุกๆรีโมท เพราะที่เจอมา ส่วนมากคนสร้างจะกำหนดเลย ว่าใช้กับรีโมทตัวไหน
แต่ถ้ามีฟังก์ชั่นแบบนี้แล้ว ใครชอบรีโมทตัวไหนก็ซื้อมาใช้ได้เลย

<a href="http://www.youtube.com/v/oOJ5gc5pzME?fs=1&amp;amp;hl=en_US" target="_blank" rel="noopener noreferrer" class="bbc_link bbc_flash_disabled new_win">http://www.youtube.com/v/oOJ5gc5pzME?fs=1&amp;amp;hl=en_US</a>

http://www.youtube.com/watch?v=oOJ5gc5pzME

กำลังนั่งออกแบบ PCB ยังไปไม่ถึงไหนเลย ขอบคุณคำแนะนำ และกำลังใจของพี่ๆทุกคน
อยากให้ถึงวันที่สำเสร็จไวๆจัง  ;)
คำแนะนำว่าใช้สำหรับแอมป์หลอด ต้องเพิ่มฟังก์ชั่นหน่วงเวลาจุดไส้หลอดด้วยไหมครับนิ??
จะเปอเฟคไปไหมนิ เอาไว้เป็นเวอร์ชั่นต่อๆไปบ้างนะครับ

« แก้ไขครั้งสุดท้าย: 08 ธันวาคม, 2010, 09:56:12 pm โดย บุญมา »


ออฟไลน์ LAK_SF

  • ****
    • กระทู้: 369
แค่จ่ายสัญาณออกไปแบบไบนารี่ จาก 0000 0000    ไปจนถึง  1111 1111 ก็ทำงานได้แล้วครับ รอชมผลงานครับ 

เรียงเป็นสเตป    8 4 2 1 8 4 2 1
สเตปแรก         0 0 0 0 0 0 0 1
สเตปสอง         0 0 0 0 0 0 1 0
สเตปสาม         0 0 0 0 0 1 0 0  ไปเรื่อยๆครับ

  แต่จะมีช่วงหนึ่งจะดัง "ตุ้บ" ออกลำโพงเลยนะครับ
ถ้าแก้ได้ล่ะก็แจ๋วเลย


เรียงค่าเป็นอย่างนี้ไม่ใช้เหรอ ครับ  128    64   32   16    8   4   2   1 
     stepสุดท้าย   256                1       1     1     1    1   1   1   1

ผมแสดงเป็นแบบ 4 บน กับ 4 บิตล่างน่ะครับ ก็น่าจะเหมือนคุณ nut_ty นะครับ
สเต็ปสามไม่ใช่ 00000011 หรือครับ


ไม่แน่ใจครับ ผมลืมๆไปเหมือนกัน  :D

                                           


ออฟไลน์ nut_ty

  • คนดีคือคนที่ไม่เอาเปรียบผู้อื่น ทั้งในทางตรงและทางอ้อม
  • ผู้สนับสนุน web 1ปี
  • Super Star
  • *
    • กระทู้: 1,901
    • เพศ:ชาย
น่าจะมีฟังก์ชั่นมิ้วติ้งด้วยนะครับ  (คนในนี้เล่นปรีหลอดเยอะ)
นายวัชระ สลัดแก้ว
โทร 083 1214445


ออฟไลน์ บุญมา

  • *
    • กระทู้: 40
ขอบคุณทุกความคิดเห็นครับ กำลังวิเคราะห์ตาม ตอนนี้กำลังออกแบบ PCB ได้แล้วจะเอามาให้ชมกัน
สำหรับการทำงาน ค่อยแก้กันที่โค๊ดโปรแกรมได้ ว่าจะให้ทำงานอย่างไร
มีคำแนะนำเพิ่มเติมก็กรุณาเพิ่มความคิดเห็นให้ด้วยนะครับผม


ออฟไลน์ nut_ty

  • คนดีคือคนที่ไม่เอาเปรียบผู้อื่น ทั้งในทางตรงและทางอ้อม
  • ผู้สนับสนุน web 1ปี
  • Super Star
  • *
    • กระทู้: 1,901
    • เพศ:ชาย
แค่จ่ายสัญาณออกไปแบบไบนารี่ จาก 0000 0000    ไปจนถึง  1111 1111 ก็ทำงานได้แล้วครับ รอชมผลงานครับ 

เรียงเป็นสเตป    8 4 2 1 8 4 2 1
สเตปแรก         0 0 0 0 0 0 0 1
สเตปสอง         0 0 0 0 0 0 1 0
สเตปสาม         0 0 0 0 0 1 0 0  ไปเรื่อยๆครับ

  แต่จะมีช่วงหนึ่งจะดัง "ตุ้บ" ออกลำโพงเลยนะครับ
ถ้าแก้ได้ล่ะก็แจ๋วเลย


เรียงค่าเป็นอย่างนี้ไม่ใช้เหรอ ครับ  128    64   32   16    8   4   2   1 
     stepสุดท้าย   256                1       1     1     1    1   1   1   1
                                           
นายวัชระ สลัดแก้ว
โทร 083 1214445


ออฟไลน์ santi

  • Super Star
  • *
    • กระทู้: 1,822
    • เพศ:ชาย
  • ปล่อยให้ดนตรีนำพา

ออฟไลน์ ช็อต

  • Super Star
  • *
    • กระทู้: 1,394
  • Michael Faraday
โอ๋ววววเทพมาปรากฏตัวอีกแล้วหรือนี่ O0 O0 O0
ข้อมูลส่วนตัว http://www.htg2.net/index.php?topic=37145.0


ออฟไลน์ LAK_SF

  • ****
    • กระทู้: 369
แค่จ่ายสัญาณออกไปแบบไบนารี่ จาก 0000 0000    ไปจนถึง  1111 1111 ก็ทำงานได้แล้วครับ รอชมผลงานครับ 

เรียงเป็นสเตป    8 4 2 1 8 4 2 1
สเตปแรก         0 0 0 0 0 0 0 1
สเตปสอง         0 0 0 0 0 0 1 0
สเตปสาม         0 0 0 0 0 1 0 0  ไปเรื่อยๆครับ

  แต่จะมีช่วงหนึ่งจะดัง "ตุ้บ" ออกลำโพงเลยนะครับ
ถ้าแก้ได้ล่ะก็แจ๋วเลย


ออฟไลน์ Eak-tubeamp

  • วันนี้ไม่เริ่ม ก็ไม่มีวันสำเร็จ
  • Superstar...
  • ****
    • กระทู้: 4,849
    • เพศ:ชาย
  • ....ด้วยใจรัก....

ออฟไลน์ happy_tube

  • ****
    • กระทู้: 278
  • 2A3SE กะเขามั่ง
แค่จ่ายสัญาณออกไปแบบไบนารี่ จาก 0000 0000    ไปจนถึง  1111 1111 ก็ทำงานได้แล้วครับ รอชมผลงานครับ 
You'll never diy alone.



ออฟไลน์ บุญมา

  • *
    • กระทู้: 40
ตอนแรกตั้งใจจะทำวอลลุ่ม 32 เสตปแบบชัทรีซิสเตอร์ ต่อกับรีเลย์ 64 ตัว(ซ้าย-ขวา) ออกแบบวงจรและเขียนโค๊ดควบคุมไว้แล้วแต่ยังไม่ 100 เปอร์เซนต์



โดยมีฟังก์ชั่นการทำงานที่ิคิดไว้คือ
- วอลลุ่ม
- ปรับบาล๊าน
- ซีเลคเตอร์อินพุต
- ปิด-เปิด
- สวิทช์แบบ Rotary Encoder
- รีโมท(ใช้ได้กับทุกรีโมท โปรแกรมได้)

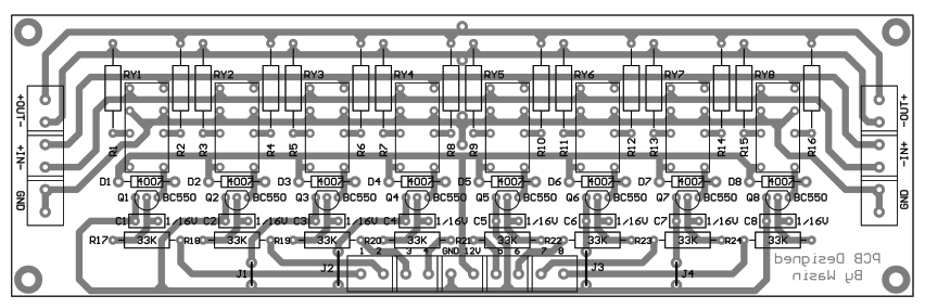
แต่พอมาเจอกับวอลลุ่มของพี่วศิน เลยชอบมาก เพราะพี่ิวศินได้กรุณาแจกลาย PCB และรายละเอียดอื่นๆไว้ครบแล้ว
กระทู้ที่รวบรวมไว้ที่ผมเปิดเจอคือ http://www.htg2.net/index.php?topic=37595.0
เลยอยากลองโมวงจรของพี่วศินดูดีกว่าที่จะทำใหม่เลย โดยทำชุดคอลโทรลใหม่ เพื่อต่อเข้ากับบอร์ดรีเลย์ชุดเดิมของพี่วศิน
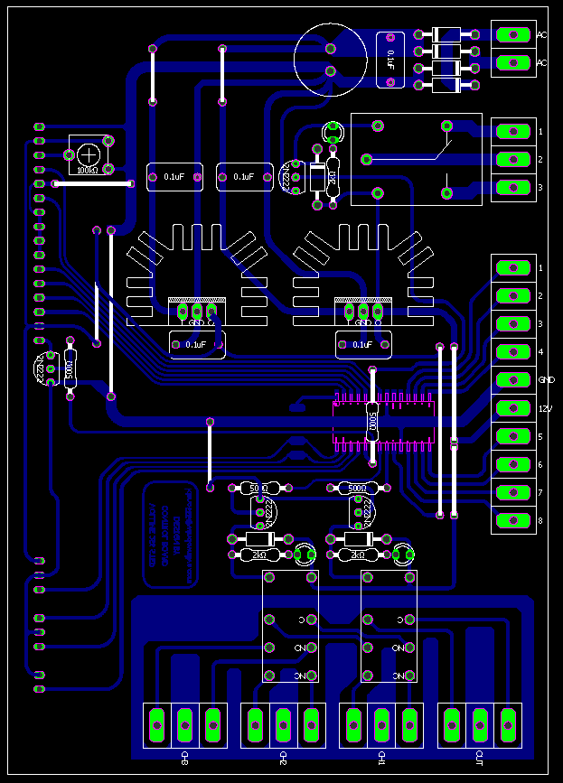
โดยได้ออกแบบวงจรไว้แบบนี้



และเอามาต่อกับบอร์ดเดิมชุดนี้



โดยเอาฟังก์ชั่นการทำงานจากตัวเดิมที่เคยออกแบบไว้ก่อนหน้า มาใส่ในตัวนี้
แต่ยังไม่เคลียร์เรื่องทำงาน เพราะอ่านแล้วไม่ค่อยเข้าใจเรื่องการทำงาน
คือถ้าที่ผมเข้าใจก็คือ ถ้าเราหมุนตัววอลลุ่ม แล้วไอซี ADC จะแปลงค่าความต้านทานออกมาเป็นไบนารี่แล้วควบคุมรีเลย์ให้ทำงาน
รีเลย์จะทำงานตามลำดับเลขไบนารี่ แล้วมีการคิดสเตปเสียงกันยังไงครับ งง
คือพอจะสรุปง่ายๆว่า ถ้าผมจะโมแล้วเอาพุตของผมแค่จ่ายสัญาณออกไปแบบไบนารี่ จาก 0000 0000    ไปจนถึง  1111 1111 แค่นี้เองก็ทำงานได้แล้วไหมครับ
« แก้ไขครั้งสุดท้าย: 02 ธันวาคม, 2010, 07:07:17 am โดย บุญมา »