HTG2.club

SE Amp จากหลอดโบราณจากวิทยุ Murphy ของอังกฤษ

0 สมาชิก และ 1 บุคคลทั่วไป กำลังดูหัวข้อนี้

ออฟไลน์ ISOPHON

  • *****
    • กระทู้: 546
(ตกงาน)   ฟังยังไงก็หดหู่นะ  เป็นกำลังใจให้ครับ
หลอดโกลบ ทรงมันไม่กลม วิทยุโบราณมากๆเลยครับ


ออฟไลน์ Aufklarung

  • Superstar..
  • ***
    • กระทู้: 3,052
    • เพศ:ชาย
  • das Heimwerken.
เข้ามาบอกอีกคนว่า หลดที่พี่ลงชุดนี้ หนูมึน เลย  สงสัยจะเก่าจริงๆๆๆ ม่ายรู้จักซักตัว ;D ;D  วัตต์ได้เท่าไหร่ครับพี่ กระแสจึ๋งเดียวเอง
อย่างมากไม่เกิน 3.3W ครับ  :bye1
die Aufklärung คือ รู้แจ้ง กระจ่างแจ้ง ให้ความสว่าง (enlightenment) ครับ
อ่านว่า Auf = เอาฟ์ klär  = แคลรร และ ung = อุง (บางทีออกเสียงคล้ายๆ วุง)  เอาฟ์แคล์รอุง ครับ
และเป็นชาว :D ชมรมคนรัก หลอดหัวจุก :D ด้วย
ข้อมูลส่วนตัวครับ http://www.htg2.net/index.php?topic=30585.0


ออฟไลน์ Mr.so-nE

  • ผู้ดูเวบ (ดูอย่างเดียวทำไรไม่ได้)
  • Super Star.
  • **
    • กระทู้: 2,682
  • 086 7332905

ออฟไลน์ deep

  • Super Star.
  • **
    • กระทู้: 2,543
    • เพศ:ชาย
 :o :o :o...หลอดโบราณของUKไม่ค่อยได้เห็นกันบ่อยนัก  :clap  O0 ขอบคุณครับที่ทำมาให้ได้ชมกัน c) c)



ออฟไลน์ Aonamp

  • ใช้หลักเศรฐศาสตร์แบบพอเพี่ยงเพื่อชีวิตที่มั่นคง
  • Super Star.
  • **
    • กระทู้: 2,601
    • เพศ:ชาย
  • เพื่อชาติ ศาสนา พระมหากษัตริย์ และ ราชนาวี
เข้ามาบอกอีกคนว่า หลดที่พี่ลงชุดนี้ หนูมึน เลย  สงสัยจะเก่าจริงๆๆๆ ม่ายรู้จักซักตัว ;D ;D  วัตต์ได้เท่าไหร่ครับพี่ กระแสจึ๋งเดียวเอง
อยากมี อยากได้ อยากทำ แต่แค่ขำๆแบบพอเพียง 
 ( ข้อความทุกข้อความเป้นความเห้นส่วนตัวและขอรับผิดชอบต่อข้อความที่ได้พิมพ์หรือเขียนไว้ครับ)     ข้อมูลส่วนตัว      http://www.htg2.net/index.php?topic=33682.0


ออฟไลน์ BLUEKITE

  • *****
    • กระทู้: 578
    • เพศ:ชาย
.. :clap..เข้ามาทักทายครับท่านอังกะลุง c) c) c)
 :nono :nono..หลอดที่ท่านเล่นผมไม่รู้จักเลยซักหลอดครับ.. 2f 2f 2f


ออฟไลน์ Aufklarung

  • Superstar..
  • ***
    • กระทู้: 3,052
    • เพศ:ชาย
  • das Heimwerken.
มี video ที่ทำไว้นิดหน่อยครับ
<a href="http://www.youtube.com/v/bxWMjE9nr0Q?fs=1&amp;amp;hl=en_US" target="_blank" rel="noopener noreferrer" class="bbc_link bbc_flash_disabled new_win">http://www.youtube.com/v/bxWMjE9nr0Q?fs=1&amp;amp;hl=en_US</a>
ปล. ตอนทดลองใช้ AC/HL โกลบเล็กนะครับ ตอนนี้เปลี่ยนเป็นโกลบใหญ่แล้ว เสียงไม่จัดจ้านเท่า  หลอด Rect ตอนแรกใช้ UU5 ปัจจุบันใช้ UU3 แล้ว :bye1
« แก้ไขครั้งสุดท้าย: 04 กุมภาพันธ์, 2011, 11:11:56 pm โดย Aufklarung »
die Aufklärung คือ รู้แจ้ง กระจ่างแจ้ง ให้ความสว่าง (enlightenment) ครับ
อ่านว่า Auf = เอาฟ์ klär  = แคลรร และ ung = อุง (บางทีออกเสียงคล้ายๆ วุง)  เอาฟ์แคล์รอุง ครับ
และเป็นชาว :D ชมรมคนรัก หลอดหัวจุก :D ด้วย
ข้อมูลส่วนตัวครับ http://www.htg2.net/index.php?topic=30585.0


ออฟไลน์ Aufklarung

  • Superstar..
  • ***
    • กระทู้: 3,052
    • เพศ:ชาย
  • das Heimwerken.
และหลอด output โบราณเบอร์ AC/PEN หลอดเพนโถดเพลทกลม ผมมีอยู่หลายหลอดพอสมควรเนื่องจากหาไม่ยากนักแต่ปัญหาคือหลอดส่วนมากจะ Weak ครับ
เนื่องจากอายุและผ่านการใช้งานมายาวนาน

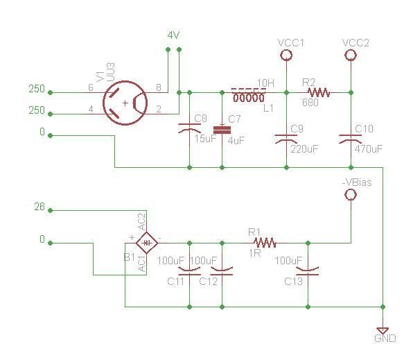
หม้อแปลง Bias เนื่องจากทีแรกไม่ได้คิดจะใช้ Fix Bias แต่เจอหลอดไม่แมทซ์แลยจำเป็นต้องเพิ่มเข้ามา

น้ำเสียงที่ผังๆดูก็สมดุลดีครับ เสียงแหลมจะเด่นหน่อยแต่คิดว่าเป้นเพราะหม้อแปลง Output ซึ่งมีจุดเด่นในเรื่องนี้มากกว่า
ตอนนี้ก็ใช้ชุดนี้ฟังเป็นหลักอยู่ครับ ถ้ามีโอกาสคงได้ไปทดลองกับลำโพงที่ดีกว่าแปดเหลี่ยมที่ใช้อยู่ครับ  :bye1
die Aufklärung คือ รู้แจ้ง กระจ่างแจ้ง ให้ความสว่าง (enlightenment) ครับ
อ่านว่า Auf = เอาฟ์ klär  = แคลรร และ ung = อุง (บางทีออกเสียงคล้ายๆ วุง)  เอาฟ์แคล์รอุง ครับ
และเป็นชาว :D ชมรมคนรัก หลอดหัวจุก :D ด้วย
ข้อมูลส่วนตัวครับ http://www.htg2.net/index.php?topic=30585.0


ออฟไลน์ Aufklarung

  • Superstar..
  • ***
    • กระทู้: 3,052
    • เพศ:ชาย
  • das Heimwerken.
หลอด Rectifier จ่ายกระแสได้ประมาณ 60ma ต่อเนื่อง เหมือนจะน้อย แต่เนื่องจากวงจรกินกระแสน้อยสุดๆ (Bias หลอด output แค่หลอดละ 22ma)
ทำให้พอแบบฉิวเฉียด เท่าทีี่ทดลองดูก็ไม่มีผลให้ไฟตกไปเท่าไรครับ
รูปหลอด UU3

หลอด drive ใช้เบอร์ AC/HL หลอดไตรโอด Indirect Heat เสียงดีอีกเบอร์ แต่หายากมากกว่าจะได้ครบคู่
die Aufklärung คือ รู้แจ้ง กระจ่างแจ้ง ให้ความสว่าง (enlightenment) ครับ
อ่านว่า Auf = เอาฟ์ klär  = แคลรร และ ung = อุง (บางทีออกเสียงคล้ายๆ วุง)  เอาฟ์แคล์รอุง ครับ
และเป็นชาว :D ชมรมคนรัก หลอดหัวจุก :D ด้วย
ข้อมูลส่วนตัวครับ http://www.htg2.net/index.php?topic=30585.0


ออฟไลน์ Aufklarung

  • Superstar..
  • ***
    • กระทู้: 3,052
    • เพศ:ชาย
  • das Heimwerken.
มีเพื่อนสมาชิกท้วงมาว่าค่าของเพลทโช๊คน้อยไปสำหรับหลอดไดรฟ์ที่มี Rp ถึง 11k (ควรจะมากกว่า 200H) แต่เนื่องจากตอนนี้มีอยู่ในมือเท่านี้ครับ ต้องใช้ไปก่อน  :black_eye
ด้านบน

ใต้แท่น ไม่เรียบร้อยเท่าใดนัก
die Aufklärung คือ รู้แจ้ง กระจ่างแจ้ง ให้ความสว่าง (enlightenment) ครับ
อ่านว่า Auf = เอาฟ์ klär  = แคลรร และ ung = อุง (บางทีออกเสียงคล้ายๆ วุง)  เอาฟ์แคล์รอุง ครับ
และเป็นชาว :D ชมรมคนรัก หลอดหัวจุก :D ด้วย
ข้อมูลส่วนตัวครับ http://www.htg2.net/index.php?topic=30585.0


ออฟไลน์ Aufklarung

  • Superstar..
  • ***
    • กระทู้: 3,052
    • เพศ:ชาย
  • das Heimwerken.
หลอดจะชื่อแปลกๆหน่อยเพราะเป็นหลอดยุค 1930 ทางฝั่งอังกฤษ เข้าใจว่าชื่อหลอดยังไม่ได้มีการกำหนดให้เป็นมาตรฐาน
สังเกตดูทาง UK จะใช้ AC/XXX แทนหลอด IDHT และ DC/XXX แทนหลอด DHT วงจรนี้ผมใช้ Indirect Heat ทั้งหมด
หน้าตาเครื่องครับ

หลัง
die Aufklärung คือ รู้แจ้ง กระจ่างแจ้ง ให้ความสว่าง (enlightenment) ครับ
อ่านว่า Auf = เอาฟ์ klär  = แคลรร และ ung = อุง (บางทีออกเสียงคล้ายๆ วุง)  เอาฟ์แคล์รอุง ครับ
และเป็นชาว :D ชมรมคนรัก หลอดหัวจุก :D ด้วย
ข้อมูลส่วนตัวครับ http://www.htg2.net/index.php?topic=30585.0


ออฟไลน์ Aufklarung

  • Superstar..
  • ***
    • กระทู้: 3,052
    • เพศ:ชาย
  • das Heimwerken.
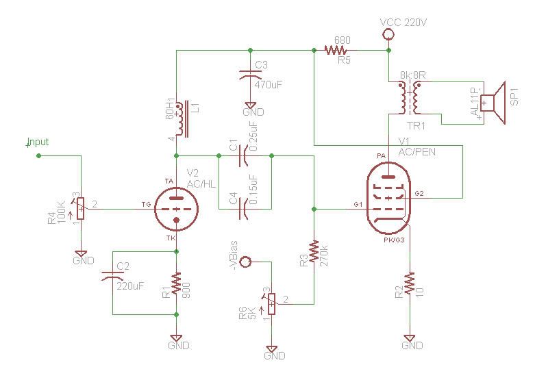
ทดลองทำขึ้นมาเนื่องจากว่าง (ตกงาน) และอยากจะรู้ว่าหลอดพวกนี้ใช้งานได้จริงหรือไม่ครับ เกิดเป็นแอมป์ตัวนี้ขึ้นมา

ดูวงจรกันก่อน (วงจรทดลอง ทำงานได้แต่ไม่ถูกหลักการมากนัก) ผมทำตามวงจรนี้ครับ

Fix Bias เพราะหลอด output ไม่แมทซ์กันนัก (เพื่อนสมาชิกแนะนำมา) Supplyวงจรตามนี้ครับ (VCC2 ซ้ำซ้อนกับในวงจรเล็กน้อยครับ
ตอนเขียนวงจร supply ลืมว่าเขียนไปแล้ว)
die Aufklärung คือ รู้แจ้ง กระจ่างแจ้ง ให้ความสว่าง (enlightenment) ครับ
อ่านว่า Auf = เอาฟ์ klär  = แคลรร และ ung = อุง (บางทีออกเสียงคล้ายๆ วุง)  เอาฟ์แคล์รอุง ครับ
และเป็นชาว :D ชมรมคนรัก หลอดหัวจุก :D ด้วย
ข้อมูลส่วนตัวครับ http://www.htg2.net/index.php?topic=30585.0