HTG2.club

อยากทราบค่า Volt ที่ Plate ของ Dynaco ST-70

0 สมาชิก และ 1 บุคคลทั่วไป กำลังดูหัวข้อนี้

ออฟไลน์ Lana Lenn

  • ผู้สนับสนุน web ......
  • Super Star.
  • ******
    • กระทู้: 2,284
    • เพศ:ชาย
    • http://lennshop.com



ออฟไลน์ k.ken

  • Super Star.
  • **
    • กระทู้: 2,057
เยี่ยมเลยอยากได้มานานแล้วครับ :victory รบกวนส่งมาตามนี้เลย tos_pangnoja@yahoo.com


ออฟไลน์ MCU

  • 4DIYer
  • *
    • กระทู้: 23
    • เพศ:ชาย
ผมวัดไฟ plate 7199 ที่ขา2  ได้เท่ากับๆๆๆๆๆ= 114 vdc ครับผม  คุณ MCU

- ขอบคุณมากครับผม...
- ไม่ทราบว่าคุณ k.ken ต้ิองการ Manual ของ Dynaco ผมมีหลาียรุ่นเป็น PDF File ขนาด 218 Kbyte PM ที่อยู่มาแล้วจะส่ง CD ไปให้ครับ (ขอบคุณอีกครั้งครับ)...



ออฟไลน์ k.ken

  • Super Star.
  • **
    • กระทู้: 2,057
ผมวัดไฟ plate 7199 ที่ขา2  ได้เท่ากับๆๆๆๆๆ= 114 vdc ครับผม  คุณ MCU


ออฟไลน์ MCU

  • 4DIYer
  • *
    • กระทู้: 23
    • เพศ:ชาย
ค่าตัว แผ่นเท่าไหร่ครับ

- เฉพาะ PCB PTH + Soldermsk & Overlay + Gold Plating (ชุบเคลือบทอง)   ~1,000 บาท
- (ไม่รวมค่า Setup & Artwork) คุณภาพ WARA


ออฟไลน์ สุรศักดิ์

  • Super Star
  • *
    • กระทู้: 1,234
    • เพศ:ชาย

- เป็น Multi Purpose PCB DIY ที่ผมออกแบบไว้ให้สามารถ ปรับใช้ได้หลายๆแบบ 7-Pin, 8-Pin & 9-Pin รวม 9 หลอด, ขนาด 10" x 5" ครับ...
ค่าตัว แผ่นเท่าไหร่ครับ


ออฟไลน์ k.ken

  • Super Star.
  • **
    • กระทู้: 2,057
ขอเป็นวันจันทร์ ได้ป่าว เพราะว่าผมเอามิเตอร์ทิ้งไว้ที่ทำงาน...


ออฟไลน์ MCU

  • 4DIYer
  • *
    • กระทู้: 23
    • เพศ:ชาย
ของผมก็ st-70 ใส่ 6l6gc  เสียงหวานเขียว

- คุณ k.ken ช่วยวัดไฟที่ขา PLATE ของ 7199 อยากทราบค่าครับ...





ออฟไลน์ MCU

  • 4DIYer
  • *
    • กระทู้: 23
    • เพศ:ชาย
แผ่น PCB ในภาพเป็นแผ่นวงจรอะไรครับ แปลกดี ไม่เคยเห็น  :o

- เป็น Multi Purpose PCB DIY ที่ผมออกแบบไว้ให้สามารถ ปรับใช้ได้หลายๆแบบ 7-Pin, 8-Pin & 9-Pin รวม 9 หลอด, ขนาด 10" x 5" ครับ...


ออฟไลน์ MCU

  • 4DIYer
  • *
    • กระทู้: 23
    • เพศ:ชาย
program ??? kap

เิป็น Sofeware สำหรับออกแบบ Schematic, PCB Design & Simulate
ผมไว้ใช้ Sim SoftWare Microcontroller 8-16-32 Bits
มี Ver. DEMO ลองโหลดมาิลองเล่นได้ แต่ Save ไม่ได้ครับ

http://www.labcenter.co.uk/




ออฟไลน์ สุรศักดิ์

  • Super Star
  • *
    • กระทู้: 1,234
    • เพศ:ชาย
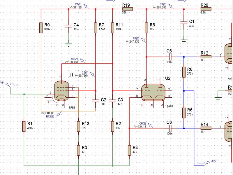
พอดีกำลัง Simulate วงจรของ ST-70
- ใช้ EF86 เป็น First-Stage
- 12AU7 Split-Phase

อยากทราบค่า Volt ที่ Plate 7199  (ขอบคุณครับ)






แผ่น PCB ในภาพเป็นแผ่นวงจรอะไรครับ แปลกดี ไม่เคยเห็น  :o


ออฟไลน์ Night_Angel

  • *****
    • กระทู้: 823
    • เพศ:ชาย

ออฟไลน์ k.ken

  • Super Star.
  • **
    • กระทู้: 2,057

ออฟไลน์ MCU

  • 4DIYer
  • *
    • กระทู้: 23
    • เพศ:ชาย
ไม่สนใจเบอร์ 6au8 บ้างหรือ
- 6AU8 ไม่มีของ, มีแต่ EF86, 6AN8  ไว้จะหามาลองดู ขอบคุณที่แนะนำนะครับ
- และที่จะใช้ 2 หลอด (EF86, 12AU7) เำพราะว่าจะได้ปรับเปลี่ยนวงจรภาคแยก PHASE ได้ง่าย PCB ออกแบบไว้รองรับอยู่แล้วครับ



ออฟไลน์ MCU

  • 4DIYer
  • *
    • กระทู้: 23
    • เพศ:ชาย
พอดีกำลัง Simulate วงจรของ ST-70
- ใช้ EF86 เป็น First-Stage
- 12AU7 Split-Phase

อยากทราบค่า Volt ที่ Plate 7199  (ขอบคุณครับ)