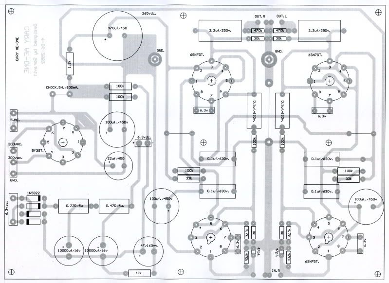
ชอบเพาเวอร์แอมป์ครับรุ่น " POWER OF GOLD " คงจะเสียงดังและเสียงดีมิใช่น้อยเลย.....แต่สงสัยจังครับว่า...ซีอิเลคทรอไลท์ในภาคปรีบัดกรีอย่างไรครับ....อยู่ใต้ปริ๊นท์แต่ยังบัดกรีแบบตั้งได้...ดัดขามันออกมาด้านข้างใช่ม๊ะครับ ? รึว่า...ใส่ตาไก่ใหญ่ตรงจุดบัดกรีแล้วเอาขาซีแหย่เข้าไปแล้วบัดกรีด้านบนของ พีซีบีครับ ?
วิธีการบัดกรี ผมใช้วิธีนี้ครับ
1) ดัดขาออกมาด้านข้าง แล้วบัดกรีลงบนลายทองแดง
2) C ที่เป็นกระป๋อง เอาขาแหย่ลงไปในรู แล้วตะแคงกระป๋อง จะมีพื้นที่ให้บัดกรี จากนั้นก็ดัดให้ตรง
3) สำหรับ R แหย่เข้าไปในรูแล้วบัดกรี
ให้น้ำเสียงเป็นไงบ้างครับสำหรับหลอดเบอร์นี้
ผมมีของยี่ห้อ เจ เจ อยู่ 2 หลอด
ว่าจะทำซิงเกิ้ลเอนด์ เร็วๆนี้
หมายถึงหลอด Gold Lion หรือปล่าว ถ้าหลอดนี้เสียงดีใช้ได้ครับ