HTG2.club

ปลุกกระแสหลอดยักษ์หย่าย 4-125A,4-400A SE เวอร์ชั่นทดลอง Screen Driven

0 สมาชิก และ 1 บุคคลทั่วไป กำลังดูหัวข้อนี้

ออฟไลน์ Aufklarung

  • Superstar..
  • ***
    • กระทู้: 3,052
    • เพศ:ชาย
  • das Heimwerken.
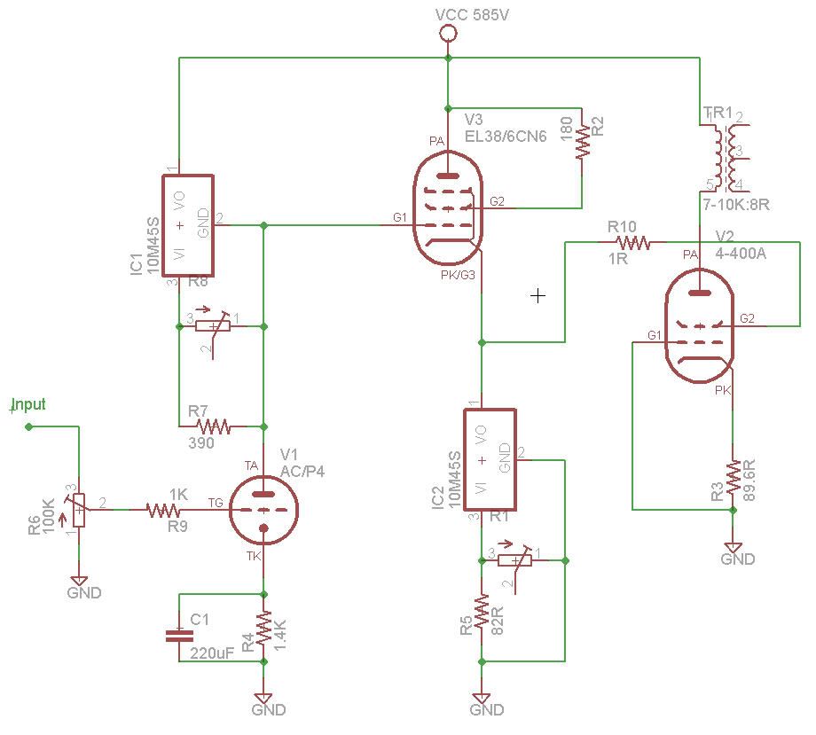
ลืมลงวงจรเลยครับ เมื่อคืนวานผมใช้วงจรนี้ครับ  :bye1


สอบถามครับ พอดีผมมีหลอด 4 /125a  จะนำมาเสียบแทนได้ใหมครับและต้องจัดกระแสที่เท่าไหร่ดีครับ.  และก็ถ้าไม่ใช้หลอดel38ได้หรือไม่ครับ. แต่ใช้ใก้ลเครียงกัน  ขอตอบเป็นข้อๆนะครับ. ขอบคุณครับ

ท่านเจ้าของกระทู้รบกวนตอบให้ด้วยครับ หรือนานไปครับ K)
นานมากๆที่ไม่ได้เข้าเว็บครับ อาจจะไม่ได้มาดูเลยครับ ขอโทษด้วย ส่วนวงจรยังไม่มีโอกาสทำใหม่เลยครับ
1. 4-125A ผมเคยลองกับวงจรแบบนี้ก็ใช้ได้นะครับ แต่ค่ากระแสจำไม่ได้ว่ารันเท่าไร จำได้แต่ว่าต้อง 100ma ขึ้นไปจึงจะได้เพลทสีส้มๆ
แต่ส่วนตัวผมไม่ชอบเสียงที่จุดนั้นครับ ดูเหมือนจะลดกระแสลงมาที่ 60-70ma (เดี๋ยวลองทำใหม่จะมาตอบอีกทีครับ ช่วงนี้งานยุ่ง ไม่ว่างเหมือนเก่าครับ)

2. หลอด drive เคยทดลองกับพวก EL34, 6L6 , 6V6 ก็ใช้ได้ครับ แต่ต้องปรับไฟที่ CCS หาจุดที่แรงดัน G2 เหมาะสมเอา ต้องทดลองดูครับ
die Aufklärung คือ รู้แจ้ง กระจ่างแจ้ง ให้ความสว่าง (enlightenment) ครับ
อ่านว่า Auf = เอาฟ์ klär  = แคลรร และ ung = อุง (บางทีออกเสียงคล้ายๆ วุง)  เอาฟ์แคล์รอุง ครับ
และเป็นชาว :D ชมรมคนรัก หลอดหัวจุก :D ด้วย
ข้อมูลส่วนตัวครับ http://www.htg2.net/index.php?topic=30585.0


ออฟไลน์ winij 2514

  • ***
    • กระทู้: 127
  • DIY เครื่องเสียงหลอดสนุกดีแต่แพงจัง
ลืมลงวงจรเลยครับ เมื่อคืนวานผมใช้วงจรนี้ครับ  :bye1


สอบถามครับ พอดีผมมีหลอด 4 /125a  จะนำมาเสียบแทนได้ใหมครับและต้องจัดกระแสที่เท่าไหร่ดีครับ.  และก็ถ้าไม่ใช้หลอดel38ได้หรือไม่ครับ. แต่ใช้ใก้ลเครียงกัน  ขอตอบเป็นข้อๆนะครับ. ขอบคุณครับ

ท่านเจ้าของกระทู้รบกวนตอบให้ด้วยครับ หรือนานไปครับ K)
วินิจ วนิชผล 59(72หมู่5) ซ.ศิริเกษม2 แขวงบางไผ่ เขตบางแค จ.กรุงเทพมหานคร 10160
โทร 085-1543240
ธ. กรุงไทย จันทร์ทิพย์ วนิชผล 1911134345


ออฟไลน์ winij 2514

  • ***
    • กระทู้: 127
  • DIY เครื่องเสียงหลอดสนุกดีแต่แพงจัง
ลืมลงวงจรเลยครับ เมื่อคืนวานผมใช้วงจรนี้ครับ  :bye1


สอบถามครับ พอดีผมมีหลอด 4 /125a  จะนำมาเสียบแทนได้ใหมครับและต้องจัดกระแสที่เท่าไหร่ดีครับ.  และก็ถ้าไม่ใช้หลอดel38ได้หรือไม่ครับ. แต่ใช้ใก้ลเครียงกัน  ขอตอบเป็นข้อๆนะครับ. ขอบคุณครับ
วินิจ วนิชผล 59(72หมู่5) ซ.ศิริเกษม2 แขวงบางไผ่ เขตบางแค จ.กรุงเทพมหานคร 10160
โทร 085-1543240
ธ. กรุงไทย จันทร์ทิพย์ วนิชผล 1911134345


ออฟไลน์ Aufklarung

  • Superstar..
  • ***
    • กระทู้: 3,052
    • เพศ:ชาย
  • das Heimwerken.
   ได้ของเล่นใหม่แล้วครับ ใหญ่กว่าเจ้า 4-400A
:cold :cold :cold :cold :cold
die Aufklärung คือ รู้แจ้ง กระจ่างแจ้ง ให้ความสว่าง (enlightenment) ครับ
อ่านว่า Auf = เอาฟ์ klär  = แคลรร และ ung = อุง (บางทีออกเสียงคล้ายๆ วุง)  เอาฟ์แคล์รอุง ครับ
และเป็นชาว :D ชมรมคนรัก หลอดหัวจุก :D ด้วย
ข้อมูลส่วนตัวครับ http://www.htg2.net/index.php?topic=30585.0



ออฟไลน์ Aufklarung

  • Superstar..
  • ***
    • กระทู้: 3,052
    • เพศ:ชาย
  • das Heimwerken.
พี่ณุเจอ 100th กระซิบผมมั่งนะครับ  :-*
450tl เจ๋งกว่า 211 อีกเหรอครับ  :o :o :o
อยากเจอเหมือนกันครับ มีแต่แวบๆมา เกือบจะได้แต่ลงท้ายแล้วแห้วทุกที  :'( :'(
die Aufklärung คือ รู้แจ้ง กระจ่างแจ้ง ให้ความสว่าง (enlightenment) ครับ
อ่านว่า Auf = เอาฟ์ klär  = แคลรร และ ung = อุง (บางทีออกเสียงคล้ายๆ วุง)  เอาฟ์แคล์รอุง ครับ
และเป็นชาว :D ชมรมคนรัก หลอดหัวจุก :D ด้วย
ข้อมูลส่วนตัวครับ http://www.htg2.net/index.php?topic=30585.0


ออฟไลน์ นายป้อ

  • Super Star
  • *
    • กระทู้: 1,937
    • เพศ:ชาย

ออฟไลน์ leo

  • ผู้สนับสนุน web ......
  • Super Star
  • ******
    • กระทู้: 1,112
เห็นแล้วได้ใจจริงๆครับ ยังไง803ของผมต้องมีเสียงแน่ๆ(นานหน่อยช่วงนี้งานเยอะ) :showoff :showoff :showoff
ที่อยู่ใช้ในการติดต่อครับ  http://www.htg2.net/index.php?topic=55916.0


ออฟไลน์ MR.GREEN

  • *****
    • กระทู้: 551
 O0 O0สุดยอดเลยครับ หลอด ยักษ์ยักษ์ นี่หลอดในฝันเลยครับ อยากลองฟังจังเลยครับ O0 O0
ข้อมูลผมครับ  
http://www.htg2.net/index.php?topic=43539.0


ออฟไลน์ มุมคนรักหลอด

  • Superstar..
  • ***
    • กระทู้: 3,004
    • เพศ:ชาย
ชิ้นงานต่อไป จะจับเจ้า 4-400A มาร้องเพลง หลอดไดเวอร์ใช้หลอด 6080 ขับครับ วงจรเสร็จแล้ว เหลือแต่หาเวลาทำครับ  :)
ลุยเลยครับ  :punk :punk :punk :punk มันร้อนแรงดีจริงๆครับ  ;D

    สิ้นฤดูฝนคงทำเสร็จ เข้าฤดูหนาว ห้องน่าจะอบอุ่นขึ้น  :)


ออฟไลน์ Aufklarung

  • Superstar..
  • ***
    • กระทู้: 3,052
    • เพศ:ชาย
  • das Heimwerken.
ชิ้นงานต่อไป จะจับเจ้า 4-400A มาร้องเพลง หลอดไดเวอร์ใช้หลอด 6080 ขับครับ วงจรเสร็จแล้ว เหลือแต่หาเวลาทำครับ  :)
ลุยเลยครับ  :punk :punk :punk :punk มันร้อนแรงดีจริงๆครับ  ;D
die Aufklärung คือ รู้แจ้ง กระจ่างแจ้ง ให้ความสว่าง (enlightenment) ครับ
อ่านว่า Auf = เอาฟ์ klär  = แคลรร และ ung = อุง (บางทีออกเสียงคล้ายๆ วุง)  เอาฟ์แคล์รอุง ครับ
และเป็นชาว :D ชมรมคนรัก หลอดหัวจุก :D ด้วย
ข้อมูลส่วนตัวครับ http://www.htg2.net/index.php?topic=30585.0


ออฟไลน์ มุมคนรักหลอด

  • Superstar..
  • ***
    • กระทู้: 3,004
    • เพศ:ชาย
ชิ้นงานต่อไป จะจับเจ้า 4-400A มาร้องเพลง หลอดไดเวอร์ใช้หลอด 6080 ขับครับ วงจรเสร็จแล้ว เหลือแต่หาเวลาทำครับ  :)


ออฟไลน์ Era

  • *****
    • กระทู้: 975
    • เพศ:ชาย

ออฟไลน์ Aufklarung

  • Superstar..
  • ***
    • กระทู้: 3,052
    • เพศ:ชาย
  • das Heimwerken.
ต้องพี่มุมฯสิของจริง  O0 O0 O0 ของผมแค่เด็กๆ  ;D
die Aufklärung คือ รู้แจ้ง กระจ่างแจ้ง ให้ความสว่าง (enlightenment) ครับ
อ่านว่า Auf = เอาฟ์ klär  = แคลรร และ ung = อุง (บางทีออกเสียงคล้ายๆ วุง)  เอาฟ์แคล์รอุง ครับ
และเป็นชาว :D ชมรมคนรัก หลอดหัวจุก :D ด้วย
ข้อมูลส่วนตัวครับ http://www.htg2.net/index.php?topic=30585.0


ออฟไลน์ มุมคนรักหลอด

  • Superstar..
  • ***
    • กระทู้: 3,004
    • เพศ:ชาย
พี่มุมครับ
ใช้  5998A  ทำ Cathode Follower Driver หรือเปล่าวครับ

    ใช้ครับ ขณะนี้กำลังปลดสายที่เป็นกระสือกลับเข้าที่เข้าทาง อีกไม่เกินสอง - สาม วัน (ถ้าเมียไม่  ((   ((   (( ) เครื่องเสร็จเรียบร้อย พร้อม รับงาน ครับ ด้วยกำลังประมาณ 30 วัตต์เศษ ๆ ต่อข้าง  :) 



ออฟไลน์ Tube Collector

  • Super Star.
  • **
    • กระทู้: 2,690
    • เพศ:ชาย
  • มีความสุข ในการที่จะเป็นผู้ให้
พี่มุมครับ
ใช้  5998A  ทำ Cathode Follower Driver หรือเปล่าวครับ
ชีวิตนี้ต้องเรียนรู้ไม่รู้จบ พร้อมที่จะยอมรับความเห็นของผู้อื่น 
ยอมรับในความผิดพลาดของตัวเอง พร้อมที่จะให้โดยไม่มีความหวังใดๆ
ใช้ชีวิตอย่างเรียบง่าย  ทำงานหนัก และมีความรับผิดชอบต่อตัว
เองและผู้อื่น เมื่อนั้นความสุขจะอยู่กับ เราตลอดเวลา และตลอดไป
และอย่าลืมรักษาสุขภาพด้วย


ออฟไลน์ Era

  • *****
    • กระทู้: 975
    • เพศ:ชาย

ออฟไลน์ มุมคนรักหลอด

  • Superstar..
  • ***
    • กระทู้: 3,004
    • เพศ:ชาย
  ทุกอย่างลงตัวแล้วครับ ที่กระแส 150 ma. เสียงที่ได้วันนี้ยอดเยี่ยมมาก ๆ หลอด 211 อายครับ ส่วนรายระเอียด และเทคนิกส์ต่าง ๆ หาอ่านเพิ่มเติมได้ครับ  :)
« แก้ไขครั้งสุดท้าย: 18 สิงหาคม, 2009, 09:50:27 am โดย มุมคนรักหลอด »


ออฟไลน์ narong2198

  • เริ่มวันนี้..ยังไม่สาย
  • Super Star
  • *
    • กระทู้: 1,958
    • เพศ:ชาย
  • DIY ติดแล้วเลิกยากจัง
ลงตัวหรือยังครับ ของพี่ร้องเพลงได้แล้ว  :)
ซุ่มหายไปนานเลยนะครับพี่ มาอีกทีมีเสียงแล้ว O0

    ทำไปเรื่อย ๆ ครับ เมียบ่นเราหยุด  :(  แล้วก็มองซ้าย มองขวา เห็นว่าเงียบ ๆ แล้วก็ทำต่อไป  2f
เห็นภาพเลยครับ 55 ;D ;D
;D ;D นึกกว่าจะมีแต่เรา ตั้งชมรมเมียขี้บ่นได้แล้ว 2f 2f
ข้อมูลส่วนตัว
Click ตรงนี้ครับ


ออฟไลน์ มุมคนรักหลอด

  • Superstar..
  • ***
    • กระทู้: 3,004
    • เพศ:ชาย
อ. leo เดี๋ยวผมจะทำวงจรง่ายๆเป็นตัวอย่างให้ครับ เอาดังไว้ก่อน  ;D ;D ;D 2f 2f 2f พอดังแล้วค่อยเก็บเงินทำตามพี่มุมฯก็ยังไม่สาย  :headphone

งานนี้เอามันอย่างเดียวขอให้มีเสียงก่อนค่อยหาอุปกรณ์เพิ่ม ขอบคุณครับพี่Aufklarung

    ชั้นต้นก็เตรียม OPT 7-10 k. 30-50 w. และ ภาคจ่ายไฟ DC 700- 800 โวลล์ ไว้รอเลยครับ ได้เท่านี้ก็เกิน 70 เปอร์เซ็นค์แล้วครับ  :)


ออฟไลน์ leo

  • ผู้สนับสนุน web ......
  • Super Star
  • ******
    • กระทู้: 1,112
อ. leo เดี๋ยวผมจะทำวงจรง่ายๆเป็นตัวอย่างให้ครับ เอาดังไว้ก่อน  ;D ;D ;D 2f 2f 2f พอดังแล้วค่อยเก็บเงินทำตามพี่มุมฯก็ยังไม่สาย  :headphone

งานนี้เอามันอย่างเดียวขอให้มีเสียงก่อนค่อยหาอุปกรณ์เพิ่ม ขอบคุณครับพี่Aufklarung
ที่อยู่ใช้ในการติดต่อครับ  http://www.htg2.net/index.php?topic=55916.0


ออฟไลน์ Aufklarung

  • Superstar..
  • ***
    • กระทู้: 3,052
    • เพศ:ชาย
  • das Heimwerken.
อ. leo เดี๋ยวผมจะทำวงจรง่ายๆเป็นตัวอย่างให้ครับ เอาดังไว้ก่อน  ;D ;D ;D 2f 2f 2f พอดังแล้วค่อยเก็บเงินทำตามพี่มุมฯก็ยังไม่สาย  :headphone
die Aufklärung คือ รู้แจ้ง กระจ่างแจ้ง ให้ความสว่าง (enlightenment) ครับ
อ่านว่า Auf = เอาฟ์ klär  = แคลรร และ ung = อุง (บางทีออกเสียงคล้ายๆ วุง)  เอาฟ์แคล์รอุง ครับ
และเป็นชาว :D ชมรมคนรัก หลอดหัวจุก :D ด้วย
ข้อมูลส่วนตัวครับ http://www.htg2.net/index.php?topic=30585.0


ออฟไลน์ มุมคนรักหลอด

  • Superstar..
  • ***
    • กระทู้: 3,004
    • เพศ:ชาย
พี่มุมครับเขียนวงจร803 ให้หน่อยซิครับ มีหลอดแล้วแต่ไม่มีวงจร เอาแบบไฟไม่สูงมากครับ :cold :cold :cold ขอบคุณล่วงหน้าครับ K) K) K)

   ใช้วงจรเดียวกับ 250TL พี่ได้เลยครับ ไม่ปัญหา แต่เปลื้องสตังค์เรื่องภาคจ่ายไฟ เสียงดีด้วยครับ วงจรนี้  O0

ยอมครับวงจรนี้ไม่มีอุปกรณ์เลยครับ :drive1 :drive1 :drive1

   อย่างนั้นก็สะสมอุปกรณ์ไปเรื่อย ๆ ครับ


ออฟไลน์ leo

  • ผู้สนับสนุน web ......
  • Super Star
  • ******
    • กระทู้: 1,112
พี่มุมครับเขียนวงจร803 ให้หน่อยซิครับ มีหลอดแล้วแต่ไม่มีวงจร เอาแบบไฟไม่สูงมากครับ :cold :cold :cold ขอบคุณล่วงหน้าครับ K) K) K)

   ใช้วงจรเดียวกับ 250TL พี่ได้เลยครับ ไม่ปัญหา แต่เปลื้องสตังค์เรื่องภาคจ่ายไฟ เสียงดีด้วยครับ วงจรนี้  O0

ยอมครับวงจรนี้ไม่มีอุปกรณ์เลยครับ :drive1 :drive1 :drive1
ที่อยู่ใช้ในการติดต่อครับ  http://www.htg2.net/index.php?topic=55916.0


ออฟไลน์ มุมคนรักหลอด

  • Superstar..
  • ***
    • กระทู้: 3,004
    • เพศ:ชาย
พี่มุมครับเขียนวงจร803 ให้หน่อยซิครับ มีหลอดแล้วแต่ไม่มีวงจร เอาแบบไฟไม่สูงมากครับ :cold :cold :cold ขอบคุณล่วงหน้าครับ K) K) K)

   ใช้วงจรเดียวกับ 250TL พี่ได้เลยครับ ไม่ปัญหา แต่เปลื้องสตังค์เรื่องภาคจ่ายไฟ เสียงดีด้วยครับ วงจรนี้  O0


ออฟไลน์ leo

  • ผู้สนับสนุน web ......
  • Super Star
  • ******
    • กระทู้: 1,112
พี่มุมครับเขียนวงจร803 ให้หน่อยซิครับ มีหลอดแล้วแต่ไม่มีวงจร เอาแบบไฟไม่สูงมากครับ :cold :cold :cold ขอบคุณล่วงหน้าครับ K) K) K)
ที่อยู่ใช้ในการติดต่อครับ  http://www.htg2.net/index.php?topic=55916.0



ออฟไลน์ มุมคนรักหลอด

  • Superstar..
  • ***
    • กระทู้: 3,004
    • เพศ:ชาย
ลงตัวหรือยังครับ ของพี่ร้องเพลงได้แล้ว  :)
ซุ่มหายไปนานเลยนะครับพี่ มาอีกทีมีเสียงแล้ว O0

    ทำไปเรื่อย ๆ ครับ เมียบ่นเราหยุด  :(  แล้วก็มองซ้าย มองขวา เห็นว่าเงียบ ๆ แล้วก็ทำต่อไป  2f
ผมกำลังคิดหนักเลยครับว่าจะมีดีไหมนี่ เดี๋ยวอดทำฮี่ๆ K)

   หนีไม่พ้นหลอกครับ เรื่องมีครอบครัว  :)

   เมื่อก่อนสมัยชอบกัน เห็นทำแอมป์ ไม่เห็นว่าอะไร พอเป็นเจ้า ขู่... เจ้าของเราแล้ว เห็นเราทำแอมป์  ((   ((    ((

   วันนี้ทำเสร็จเรียบร้อยแล้ว ร้องเพลงทั้งสองข้างเลย เสียงดีใช้ได้เลยครับ


ออฟไลน์ WIM

  • Super Star
  • *
    • กระทู้: 1,396
    • เพศ:ชาย
ลงตัวหรือยังครับ ของพี่ร้องเพลงได้แล้ว  :)
ซุ่มหายไปนานเลยนะครับพี่ มาอีกทีมีเสียงแล้ว O0

    ทำไปเรื่อย ๆ ครับ เมียบ่นเราหยุด  :(  แล้วก็มองซ้าย มองขวา เห็นว่าเงียบ ๆ แล้วก็ทำต่อไป  2f
เห็นภาพเลยครับ 55 ;D ;D
อารมณ์สร้างดนตรี......ดนตรีสร้างอารมณ์... :)
http://www.htg2.net/index.php?topic=54247.msg647885


ออฟไลน์ Era

  • *****
    • กระทู้: 975
    • เพศ:ชาย
ลงตัวหรือยังครับ ของพี่ร้องเพลงได้แล้ว  :)
ซุ่มหายไปนานเลยนะครับพี่ มาอีกทีมีเสียงแล้ว O0

    ทำไปเรื่อย ๆ ครับ เมียบ่นเราหยุด  :(  แล้วก็มองซ้าย มองขวา เห็นว่าเงียบ ๆ แล้วก็ทำต่อไป  2f
ผมกำลังคิดหนักเลยครับว่าจะมีดีไหมนี่ เดี๋ยวอดทำฮี่ๆ K)
ข้อมูลติดต่อครับ
http://www.htg2.net/index.php?topic=90857.0


ออฟไลน์ มุมคนรักหลอด

  • Superstar..
  • ***
    • กระทู้: 3,004
    • เพศ:ชาย
ลงตัวหรือยังครับ ของพี่ร้องเพลงได้แล้ว  :)
ซุ่มหายไปนานเลยนะครับพี่ มาอีกทีมีเสียงแล้ว O0

    ทำไปเรื่อย ๆ ครับ เมียบ่นเราหยุด  :(  แล้วก็มองซ้าย มองขวา เห็นว่าเงียบ ๆ แล้วก็ทำต่อไป  2f


ออฟไลน์ Era

  • *****
    • กระทู้: 975
    • เพศ:ชาย
ลงตัวหรือยังครับ ของพี่ร้องเพลงได้แล้ว  :)
ซุ่มหายไปนานเลยนะครับพี่ มาอีกทีมีเสียงแล้ว O0
ข้อมูลติดต่อครับ
http://www.htg2.net/index.php?topic=90857.0


ออฟไลน์ Aufklarung

  • Superstar..
  • ***
    • กระทู้: 3,052
    • เพศ:ชาย
  • das Heimwerken.
ลงตัวหรือยังครับ ของพี่ร้องเพลงได้แล้ว  :)
:giveup :giveup :giveup รอหม้อแปลงอีกหลายตัวเลยครับพี่ แท่นก็ยังมิเสร็จ :giveup :giveup :giveup

ปล. 100TH และ 250TH น่าหม่ำจริงๆ  0)] 0)] 0)] 0)] 0)]
die Aufklärung คือ รู้แจ้ง กระจ่างแจ้ง ให้ความสว่าง (enlightenment) ครับ
อ่านว่า Auf = เอาฟ์ klär  = แคลรร และ ung = อุง (บางทีออกเสียงคล้ายๆ วุง)  เอาฟ์แคล์รอุง ครับ
และเป็นชาว :D ชมรมคนรัก หลอดหัวจุก :D ด้วย
ข้อมูลส่วนตัวครับ http://www.htg2.net/index.php?topic=30585.0



ออฟไลน์ Aufklarung

  • Superstar..
  • ***
    • กระทู้: 3,052
    • เพศ:ชาย
  • das Heimwerken.
ลงตัวแล้วหรือครับกับ 10M45 และลดจำนวนหลอดลง
ยังครับ กระแสผ่านมากไปนิดทำให้แรงดันสกรีนตกเหลือ 280V ต้องเปลี่ยน R ของ 10M45S ตัวล่างให้ค่าสูงขึ้นครับ  :bye1

ลืมลงวงจรเลยครับ เมื่อคืนวานผมใช้วงจรนี้ครับ  :bye1

   กระแสสูงสุดเท่าไรครับ จะได้ทดลองคีบดูครับ  :)
ผมทดลองที่ประมาณ 140ma ครับ ยังไม่ได้ไปสูงกว่านั้เพราะกลัวหม้อจะพังอ่ะครับ  :D
die Aufklärung คือ รู้แจ้ง กระจ่างแจ้ง ให้ความสว่าง (enlightenment) ครับ
อ่านว่า Auf = เอาฟ์ klär  = แคลรร และ ung = อุง (บางทีออกเสียงคล้ายๆ วุง)  เอาฟ์แคล์รอุง ครับ
และเป็นชาว :D ชมรมคนรัก หลอดหัวจุก :D ด้วย
ข้อมูลส่วนตัวครับ http://www.htg2.net/index.php?topic=30585.0


ออฟไลน์ มุมคนรักหลอด

  • Superstar..
  • ***
    • กระทู้: 3,004
    • เพศ:ชาย
ลืมลงวงจรเลยครับ เมื่อคืนวานผมใช้วงจรนี้ครับ  :bye1


   กระแสสูงสุดเท่าไรครับ จะได้ทดลองคีบดูครับ  :)


ออฟไลน์ Era

  • *****
    • กระทู้: 975
    • เพศ:ชาย
 (( สาวกเปลือง EL38 ขอคัดค้านครับ อยากให้เอา EL38 มาใส่เยอะๆได้เปลืองดี 2f
ข้อมูลติดต่อครับ
http://www.htg2.net/index.php?topic=90857.0



ออฟไลน์ Aufklarung

  • Superstar..
  • ***
    • กระทู้: 3,052
    • เพศ:ชาย
  • das Heimwerken.
ลืมลงวงจรเลยครับ เมื่อคืนวานผมใช้วงจรนี้ครับ  :bye1
die Aufklärung คือ รู้แจ้ง กระจ่างแจ้ง ให้ความสว่าง (enlightenment) ครับ
อ่านว่า Auf = เอาฟ์ klär  = แคลรร และ ung = อุง (บางทีออกเสียงคล้ายๆ วุง)  เอาฟ์แคล์รอุง ครับ
และเป็นชาว :D ชมรมคนรัก หลอดหัวจุก :D ด้วย
ข้อมูลส่วนตัวครับ http://www.htg2.net/index.php?topic=30585.0


ออฟไลน์ EaGLEViEW

  • ****
    • กระทู้: 466
    • เพศ:ชาย
หลอดใหญ่จริงๆครับ เอาไปใช้แทนตะเกียงได้เลย อิอิ :clap :clap
ข้อมูลส่วนตัวครับ

http://www.htg2.net/index.php?topic=53520.0




ออฟไลน์ Aufklarung

  • Superstar..
  • ***
    • กระทู้: 3,052
    • เพศ:ชาย
  • das Heimwerken.
ไปๆมาๆพบว่าเพลงลูกทุ่งนี่ล่ะครับ มีเสียงที่ผมต้องการเวลาเทสแอมป์เกือบทั้งหมด ทั้งเสียงเบสตึกๆ (มาตรฐานต้องมี  ;D )
เสียงร้อง เสียงเครื่องดนตรี (มีเสียง Background ด้วยอีกตะหาก) และเสียงช่วงแหลมก็มี  ;D แต่อยากให้ลองกับเพลงอะไรบอกมาได้เลยครับ  :bye1
die Aufklärung คือ รู้แจ้ง กระจ่างแจ้ง ให้ความสว่าง (enlightenment) ครับ
อ่านว่า Auf = เอาฟ์ klär  = แคลรร และ ung = อุง (บางทีออกเสียงคล้ายๆ วุง)  เอาฟ์แคล์รอุง ครับ
และเป็นชาว :D ชมรมคนรัก หลอดหัวจุก :D ด้วย
ข้อมูลส่วนตัวครับ http://www.htg2.net/index.php?topic=30585.0


ออฟไลน์ art

  • Superstar..
  • ***
    • กระทู้: 3,651
    • เพศ:ชาย
  • อยากกลับมาเล่นหลอด...อีกครั้งแล้ว ^^
ลองดูครับ มือใหม่หัด up  ;D ;D ;D 2f 2f 2f
http://www.youtube.com/watch?v=PvagBvtYmyg

   ถ้าไม่มีเพลงลูกทุ่งประกอบอยู่....เหมือนระเบิด carbomb เลยอ่ะ  :blowup :blowup :blowup
**ไร้สาระโดยสิ้นเชิง.....บันเทิงลูกเดียว**

ติดต่อผมที่นี่ครับ ^^

http://www.htg2.net/index.php?topic=22903.0


ออฟไลน์ dekdek

  • Super Star.
  • **
    • กระทู้: 2,261
สงสัยวันหลังต้องมีเพลงมาตราฐานเวลาอัพซะแล้ว
 
 ฟังแล้วเห็นด้วยครับ

 ขาดคนเซิ้งไปรึป่าว
ข้อมูลส่วนบุคคล

http://www.htg2.net/index.php?topic=60285.0


ออฟไลน์ Era

  • *****
    • กระทู้: 975
    • เพศ:ชาย

ออฟไลน์ Aufklarung

  • Superstar..
  • ***
    • กระทู้: 3,052
    • เพศ:ชาย
  • das Heimwerken.
ลองดูครับ มือใหม่หัด up  ;D ;D ;D 2f 2f 2f
http://www.youtube.com/watch?v=PvagBvtYmyg
die Aufklärung คือ รู้แจ้ง กระจ่างแจ้ง ให้ความสว่าง (enlightenment) ครับ
อ่านว่า Auf = เอาฟ์ klär  = แคลรร และ ung = อุง (บางทีออกเสียงคล้ายๆ วุง)  เอาฟ์แคล์รอุง ครับ
และเป็นชาว :D ชมรมคนรัก หลอดหัวจุก :D ด้วย
ข้อมูลส่วนตัวครับ http://www.htg2.net/index.php?topic=30585.0


ออฟไลน์ Aufklarung

  • Superstar..
  • ***
    • กระทู้: 3,052
    • เพศ:ชาย
  • das Heimwerken.
แต่ปรากฏว่าเจ้า Sink แผ่นย่อมๆนั้น มันร้อนค่อนข้างมากผมเลยต้องเปลี่ยนให้ใหญ่ขึ้นพร้อมโปะซิลิโคนเข้าไป คิดว่าน่าจะพอครับ
เวลาใช้จริงๆก็ติดกับแผ่นอลูฯอีกทีคงพอใหว

ที่เปลี่ยนอีกอย่างในวันนี้คือ เปลี่ยนหม้อเป็น 10k C CORE เสียงแหลมที่เคยบาดหูลดลงมาก ฟังเพราะใช้ได้แล้วครับ
แต่คงต้องจูนกระแสของ 4-400A อีกนิดหน่อยเพราะวันนี้มันพุ่งขึ้นไปเป็น 144ma ครับ อยากลงแท่นจังจะได้เอาไปให้มือโปรฯช่้วยปรับจูนได้  :'( :'( :'(
แต่งบร่อยหรอเนื่องจากไปเก็บหลอดยักษ์มาเข้าึคลังเยอะไปหน่อย  K] K] K] K] ไว้มีโอกาสไม่บ้านใครก็บ้านใครล่ะครับ จะเอาไปถล่ม  ;D ;D ;D 2f 2f 2f
die Aufklärung คือ รู้แจ้ง กระจ่างแจ้ง ให้ความสว่าง (enlightenment) ครับ
อ่านว่า Auf = เอาฟ์ klär  = แคลรร และ ung = อุง (บางทีออกเสียงคล้ายๆ วุง)  เอาฟ์แคล์รอุง ครับ
และเป็นชาว :D ชมรมคนรัก หลอดหัวจุก :D ด้วย
ข้อมูลส่วนตัวครับ http://www.htg2.net/index.php?topic=30585.0


ออฟไลน์ Aufklarung

  • Superstar..
  • ***
    • กระทู้: 3,052
    • เพศ:ชาย
  • das Heimwerken.
วันนี้ลองตัดหลอด EL38 หลอดล่างออก แทนที่ด้วย CCS 10M45S เดรนกระแสประมาณ 30ma แทน ปรากฏว่าใช้ได้ครับ เสียงดีทีเดียว
ติด Sink ขนาดใหญ่กว่าเดิมให้  :bye1

แผงกระสือกลายเป็นอย่างนี้
die Aufklärung คือ รู้แจ้ง กระจ่างแจ้ง ให้ความสว่าง (enlightenment) ครับ
อ่านว่า Auf = เอาฟ์ klär  = แคลรร และ ung = อุง (บางทีออกเสียงคล้ายๆ วุง)  เอาฟ์แคล์รอุง ครับ
และเป็นชาว :D ชมรมคนรัก หลอดหัวจุก :D ด้วย
ข้อมูลส่วนตัวครับ http://www.htg2.net/index.php?topic=30585.0


ออฟไลน์ Aufklarung

  • Superstar..
  • ***
    • กระทู้: 3,052
    • เพศ:ชาย
  • das Heimwerken.
ไปหาหม้อแปลงไฟจ่าย300มิลลิแอมป์มาได้ก่อน แล้วจะเจอความสุขกว่านี้ครับ ^-^แต่สงสัยต้องหาหม้อแปลง7เคมาก่อนซะแล้ว

ภาค drive ลงตัวแล้วขับหลอดที่สกรีนกริดรับไฟต่ำๆได้เกือบทุกหลอดเลยครับ ต้องขอบคุณคนออกแบบมากกว่า (คุณ Era) ส่วนผมมีหน้าที่มั่วครับ  2f 2f 2f

ผมมีหน้าที่ยุครับ เพิ่งจะยุขึ้นคนแรกเลยต้องค่อยๆยุไปครับ ;D


เดี๋ยวเปิดขายหลอดอีกรอบซะดีมั๊ยนี่ มีทั้งคนสร้าง มีทั้งคนออกแบบ ;D ;D ;D
ขายเลยๆๆ  ;D น้ำขึ้นต้องรีบสูบ  ;D ;D ;D 2f 2f 2f
die Aufklärung คือ รู้แจ้ง กระจ่างแจ้ง ให้ความสว่าง (enlightenment) ครับ
อ่านว่า Auf = เอาฟ์ klär  = แคลรร และ ung = อุง (บางทีออกเสียงคล้ายๆ วุง)  เอาฟ์แคล์รอุง ครับ
และเป็นชาว :D ชมรมคนรัก หลอดหัวจุก :D ด้วย
ข้อมูลส่วนตัวครับ http://www.htg2.net/index.php?topic=30585.0


ออฟไลน์ dekdek

  • Super Star.
  • **
    • กระทู้: 2,261
ไปหาหม้อแปลงไฟจ่าย300มิลลิแอมป์มาได้ก่อน แล้วจะเจอความสุขกว่านี้ครับ ^-^แต่สงสัยต้องหาหม้อแปลง7เคมาก่อนซะแล้ว

ภาค drive ลงตัวแล้วขับหลอดที่สกรีนกริดรับไฟต่ำๆได้เกือบทุกหลอดเลยครับ ต้องขอบคุณคนออกแบบมากกว่า (คุณ Era) ส่วนผมมีหน้าที่มั่วครับ  2f 2f 2f

ผมมีหน้าที่ยุครับ เพิ่งจะยุขึ้นคนแรกเลยต้องค่อยๆยุไปครับ ;D


   แสดงว่ายังมีเก็บไว้อีก  :o

เดี๋ยวเปิดขายหลอดอีกรอบซะดีมั๊ยนี่ มีทั้งคนสร้าง มีทั้งคนออกแบบ ;D ;D ;D
ข้อมูลส่วนบุคคล

http://www.htg2.net/index.php?topic=60285.0


ออฟไลน์ leo

  • ผู้สนับสนุน web ......
  • Super Star
  • ******
    • กระทู้: 1,112
ไปหาหม้อแปลงไฟจ่าย300มิลลิแอมป์มาได้ก่อน แล้วจะเจอความสุขกว่านี้ครับ ^-^แต่สงสัยต้องหาหม้อแปลง7เคมาก่อนซะแล้ว

ภาค drive ลงตัวแล้วขับหลอดที่สกรีนกริดรับไฟต่ำๆได้เกือบทุกหลอดเลยครับ ต้องขอบคุณคนออกแบบมากกว่า (คุณ Era) ส่วนผมมีหน้าที่มั่วครับ  2f 2f 2f

ผมมีหน้าที่ยุครับ เพิ่งจะยุขึ้นคนแรกเลยต้องค่อยๆยุไปครับ ;D


เดี๋ยวเปิดขายหลอดอีกรอบซะดีมั๊ยนี่ มีทั้งคนสร้าง มีทั้งคนออกแบบ ;D ;D ;D
ที่อยู่ใช้ในการติดต่อครับ  http://www.htg2.net/index.php?topic=55916.0


ออฟไลน์ Era

  • *****
    • กระทู้: 975
    • เพศ:ชาย
ไปหาหม้อแปลงไฟจ่าย300มิลลิแอมป์มาได้ก่อน แล้วจะเจอความสุขกว่านี้ครับ ^-^แต่สงสัยต้องหาหม้อแปลง7เคมาก่อนซะแล้ว

ภาค drive ลงตัวแล้วขับหลอดที่สกรีนกริดรับไฟต่ำๆได้เกือบทุกหลอดเลยครับ ต้องขอบคุณคนออกแบบมากกว่า (คุณ Era) ส่วนผมมีหน้าที่มั่วครับ  2f 2f 2f

ผมมีหน้าที่ยุครับ เพิ่งจะยุขึ้นคนแรกเลยต้องค่อยๆยุไปครับ ;D
ข้อมูลติดต่อครับ
http://www.htg2.net/index.php?topic=90857.0


ออฟไลน์ Aufklarung

  • Superstar..
  • ***
    • กระทู้: 3,052
    • เพศ:ชาย
  • das Heimwerken.
วันนี้ไปร้านเฮียยอดที่บ้านหม้อมาเพื่อรับหลอด 4-400A จากคุณ leo ที่ฝากไว้ครับ ดูๆแล้วทรงเพลทสวยมากๆจนอดใจไม่ใหว
กระแสจุดใส้ก็เท่ากับ 4-250A คือ 14.5A เท่ากับสวิตชิ่งคอมฯที่มีอยู่ อย่ากระนั้นเลย จับมันมาร้องเพลงดีก่า  2f 2f 2f 2f
ลองจุดใส้ดูก่อน สว่างน้อยกว่า 4-250A เยอะเลย แสงสวยกว่า ร้อนน้อยกว่า  O0 O0 O0

วันนี้มีของเล่นใหม่ คือ CCS 10M45S ที่ได้จากคุณ dekdek มาพร้อม heatsink และ R เลยลองเอามาใส่แทน Rp ของ AC/P4 ชีวิตง่ายขึ้นเยอะเลยครับ  :bye1


     ดูพี่ทำ แล้วมันง่ายทุกหลอดเลยอะ  ;D
ภาค drive ลงตัวแล้วขับหลอดที่สกรีนกริดรับไฟต่ำๆได้เกือบทุกหลอดเลยครับ ต้องขอบคุณคนออกแบบมากกว่า (คุณ Era) ส่วนผมมีหน้าที่มั่วครับ  2f 2f 2f
die Aufklärung คือ รู้แจ้ง กระจ่างแจ้ง ให้ความสว่าง (enlightenment) ครับ
อ่านว่า Auf = เอาฟ์ klär  = แคลรร และ ung = อุง (บางทีออกเสียงคล้ายๆ วุง)  เอาฟ์แคล์รอุง ครับ
และเป็นชาว :D ชมรมคนรัก หลอดหัวจุก :D ด้วย
ข้อมูลส่วนตัวครับ http://www.htg2.net/index.php?topic=30585.0


ออฟไลน์ dekdek

  • Super Star.
  • **
    • กระทู้: 2,261
วันนี้ไปร้านเฮียยอดที่บ้านหม้อมาเพื่อรับหลอด 4-400A จากคุณ leo ที่ฝากไว้ครับ ดูๆแล้วทรงเพลทสวยมากๆจนอดใจไม่ใหว
กระแสจุดใส้ก็เท่ากับ 4-250A คือ 14.5A เท่ากับสวิตชิ่งคอมฯที่มีอยู่ อย่ากระนั้นเลย จับมันมาร้องเพลงดีก่า  2f 2f 2f 2f
ลองจุดใส้ดูก่อน สว่างน้อยกว่า 4-250A เยอะเลย แสงสวยกว่า ร้อนน้อยกว่า  O0 O0 O0

วันนี้มีของเล่นใหม่ คือ CCS 10M45S ที่ได้จากคุณ dekdek มาพร้อม heatsink และ R เลยลองเอามาใส่แทน Rp ของ AC/P4 ชีวิตง่ายขึ้นเยอะเลยครับ  :bye1


     ดูพี่ทำ แล้วมันง่ายทุกหลอดเลยอะ  ;D
ข้อมูลส่วนบุคคล

http://www.htg2.net/index.php?topic=60285.0


ออฟไลน์ tamarin51

  • *****
    • กระทู้: 649
    • เพศ:ชาย
  • บางครั้ง..คุณค่าทางใจ..มีค่ายิ่งใหญ่กว่าเงินตรา
 O0 O0 O0 ตะเกียงก็มีเสียงได้  :headphone
:headphone เรื่องหลอดฯ อยากศึกษา อยากเห็น อยากฟังเป็น  :headphone
ที่อยู่ครับ : http://www.htg2.net/index.php?topic=31761.msg354613


ออฟไลน์ Aufklarung

  • Superstar..
  • ***
    • กระทู้: 3,052
    • เพศ:ชาย
  • das Heimwerken.
วงจรที่ผมทดลองเมื่อคืนครับ  :bye1
die Aufklärung คือ รู้แจ้ง กระจ่างแจ้ง ให้ความสว่าง (enlightenment) ครับ
อ่านว่า Auf = เอาฟ์ klär  = แคลรร และ ung = อุง (บางทีออกเสียงคล้ายๆ วุง)  เอาฟ์แคล์รอุง ครับ
และเป็นชาว :D ชมรมคนรัก หลอดหัวจุก :D ด้วย
ข้อมูลส่วนตัวครับ http://www.htg2.net/index.php?topic=30585.0


ออฟไลน์ Aufklarung

  • Superstar..
  • ***
    • กระทู้: 3,052
    • เพศ:ชาย
  • das Heimwerken.
เคยลอง 450tl หรือยังครับ...หลอดใหญ่ดี ผมจดๆจ้องมานานแล้ว ;D
http://www.htg2.net/index.php?action=post;topic=52716.0;num_replies=32
ปัญหาคือหาหลอดไม่ได้อ่ะครับ  :'( :'( :'( :'(

ดูของพี่มุมฯครับ   เห็นคนที่เคยไปฟังเล่าให้ฟังว่าเสียง  O0 O0 O0
http://www.htg2.net/index.php?topic=29613.550
ขอบคุณครับ  Y]
die Aufklärung คือ รู้แจ้ง กระจ่างแจ้ง ให้ความสว่าง (enlightenment) ครับ
อ่านว่า Auf = เอาฟ์ klär  = แคลรร และ ung = อุง (บางทีออกเสียงคล้ายๆ วุง)  เอาฟ์แคล์รอุง ครับ
และเป็นชาว :D ชมรมคนรัก หลอดหัวจุก :D ด้วย
ข้อมูลส่วนตัวครับ http://www.htg2.net/index.php?topic=30585.0


ออฟไลน์ WIM

  • Super Star
  • *
    • กระทู้: 1,396
    • เพศ:ชาย
เคยลอง 450tl หรือยังครับ...หลอดใหญ่ดี ผมจดๆจ้องมานานแล้ว ;D
http://www.htg2.net/index.php?action=post;topic=52716.0;num_replies=32
ปัญหาคือหาหลอดไม่ได้อ่ะครับ  :'( :'( :'( :'(

ดูของพี่มุมฯครับ   เห็นคนที่เคยไปฟังเล่าให้ฟังว่าเสียง  O0 O0 O0
http://www.htg2.net/index.php?topic=29613.550
อารมณ์สร้างดนตรี......ดนตรีสร้างอารมณ์... :)
http://www.htg2.net/index.php?topic=54247.msg647885