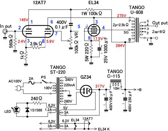
เจาะรูข้ามปี เสร็จแล้วทดลองเสียบหลอดดู
หน้าตาไม่เหมือนชาวบ้าน ขัดสายตาบ้าง ยัง_งัย ก็น้ำพักน้ำแรง ครับ
เป็นการเจาะรูใส่ซ๊อคเก็ทหลอด ที่ยาวนานข้ามปี
เนื่องจากช่างประจำหมู่บ้านไม่ว่างซักทีเลยบรรเลงเอง
ผลที่ตามมาในวันที่ 3 ที่ออกแรง มีอาการวูบ ต้องส่งโรงพยาบาล
หมอประจำตัวตรวจแล้วส่งคลีนิคหัวใจ ตรวจคลื่นหัวใจ อุลตร้าซาวด์หัวใจอย่างละเอียด
และติดเครื่องตามดูการเต้นหัวใจ 24 ชั่วโมง นัดอีก 7 วันฟังผล
ผลคือ เจออาการหัวใจเต้นผิดจังหวะชนิดไม่ร้ายแรง นิดเดียว
นอกนั้นเป็นปรกติ หาสาเหตุการวูบไม่เจอ และไม่คิดว่าจะมาจากสมอง
หมอไม่จ่ายยา ไม่นัดอีก ให้ทำกิจกรรมได้ตามปรกติ
โชคดีที่วูบไม่ถึง 5 วินาที และแค่ฉี่ราดโดยไม่รู้ตัวเลยเท่านั้น
เป็นการทำแท่นแอมป์หลอดที่แพงจังเลยครับ (ค่าโรงพยาบาล 13,000.-)
วันวานช่างประจำหมู่บ้านมาจัดการต่อเสร็จแล้ว เหลือแค่หาวันที่แข็งแรงเดินสาย
ทีนี้ไม่รีบทำแบบม้วนเดียวจบ ละครับ
